| নং | শিরোনাম | সেবার ধাপ | কার্যকলাপ |
|---|---|---|---|
| | |||
| ১ | বিভিন্ন জরিপ ও শুমারি | দেখুন | |
| ২ | প্রশিক্ষণ | দেখুন | |
| ৩ | রূপসা থানা | দেখুন | |
| ৪ | ১ । গ্রামীণ অবকাঠামো সংস্কার | দেখুন | |
| ৫ | দলিল রেজিষ্ট্রি প্রসেস ম্যাপ | দেখুন | |
| ৬ | থেরাপি সেবা | দেখুন | |
| ৭ | সার্বিক সেবা সমুহ | দেখুন | |
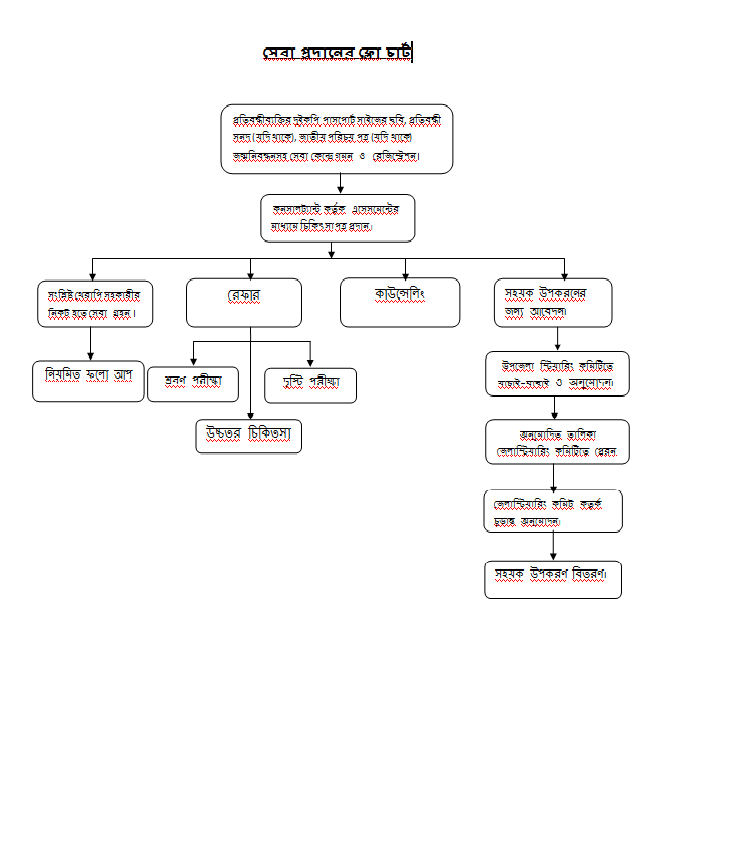
| ৮ | প্রতিবন্ধী সেবা ও সাহায্য কেন্দ্রে গমন ও রেজিস্ট্রেশন | দেখুন | |
| ৯ | সহয়ক উপকরনের ক্ষেত্রে আবেদন প্রাপ্তি | দেখুন | |
| ১০ | সরাসরি সেবা প্রদান | দেখুন |